
Główna O nas Kontakt Projekty Timer NE555 ST6 Realizer Historia Linki
PRZEWODNIK PO NE555
|
|||
|
Układ NE555 jest uniwersalnym układem czasowym. Opracowany przez firmę Signetic produkowany od ponad 30 lat jest nadal w ofercie wielu firm elektronicznych produkujących podzespoły np. MOTOROLI, Texas Instruments, National Semiconductor i wielu innych. W Polsce był produkowany pod oznaczeniem ULY 7855. Umożliwia monostabilne generowanie impulsów o czasie trwania od rzędu mikrosekund do kilku godzin. W przypadku pracy astabilnej możliwe jest wytworzenie ciągów impulsów o częstotliwości do kilku Mhz w zależności od producenta i technologii wykonania timera. Wewnętrzny schemat blokowy funkcjonalny tego elementu przedstawia poniższy rysunek
|
|||
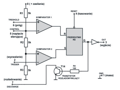
Układ timera 555 zawiera następujące elementy: Dwa komparatory KOMPARATOR1
i KOMPARATOR2, Asynchroniczny przerzutnik RS z dodatkowym wejściem zerującym
RESET
Tranzystor rozładowujący
T14 Wzmacniacz wyjściowy W Dzielnik
napięcia R1,R2,R3
Timer NE555 może pracować w jednym z dwóch podstawowych układów pracy: jako multiwibrator monostabilny i astabilny.
![]() |
![]() |
Calculator TIMER 555 - wersja testowa
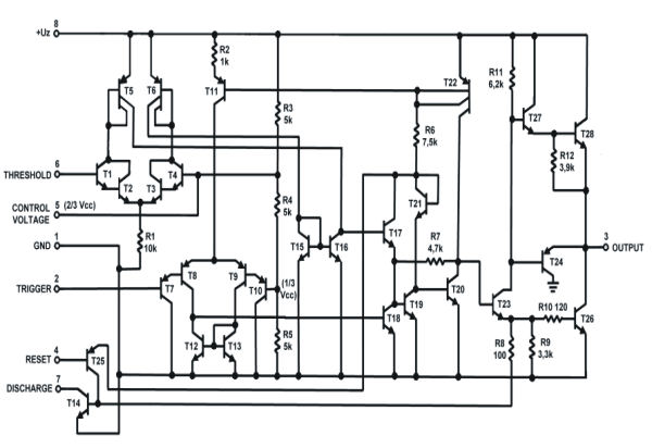
Schemat blokowy wewnętrznej struktury 555 jest identyczny dla wersji
wykonanej w technologii bipolarnej jak i CMOS.
Poniższy przedstawia pełny schemat wewnętrzny układu 555 wykonanego w technologii bipolarnej. Pierwszy komparator skład się z ośmiu tranzystorów. Tranzystory T1 – T4 razem z T5 i T6 pracują jako obciążenie aktywne. Natomiast drugi komparator składa się z siedmiu tranzystorów. Tranzystory T7...T10 polaryzowane są ze źródła prądowego T11, a tranzystory T12 i T13 są aktywnym obciążeniem komparatora.
Przerzutnik RS składa się z tranzystorów T19 i T20, pracujących jako połączone kaskadowo inwertery z dodatnim sprzężeniem zwrotnym z kolektora T20 do bazy T19 przez rezystor R7 (4k7).
Sygnał R, kasujący przerzutnik jest uzyskiwany z Komparatora 1 przez obciążenie aktywne T15, T16 i stopień separujący T17. Gdy pojawia się wysoki poziom napięciowy na bazie T17, to następuje włączenie T19, odcięcie T20 i powstanie wysokiego stanu napięciowego na wyjściu Q przerzutnika.
Sygnał ustawiający S jest podawany z komparatora 2 na bazę T18. Gdy napięcie na bazie T18 przechodzi do stanu wysokiego, to tranzystor T18 zostaje włączony i nasyca się, co blokuje tranzystor T19, nasycenie T20 i pojawienie się niskiego stanu napięciowego na wyjściu Q przerzutnika.
Przerzutnik steruje tranzystorem T23, który wraz z rezystorami R11 (6k2) i R3(3k3) działa jako układ symetryzujący do sterowania przeciwsobnym stopniem wyjściowym złożonym z par Darlingtona T27, T28 dostarczający na wyjściu prąd wypływający i T24,T26 prąd wpływający.
Tranzystor rozładowywujący T14 jest sterowany z emitera T23 przez rezystor R8(100W ). Gdy na wyjściu przerzutnika (na kolektorze T20) jest wysoki stan, to T14 jest włączony, powodując rozładowanie kondensatora. Gdy na wyjściu Q jest stan niski to tranzystor T23 jest odcięty, a wraz z nim T14, co umożliwia ładowanie kondensatora.
Układ może być kasowany przy pomocy tranzystora kasującego T25. Jeżeli na bazie T25 (pin4) jest poziom wysoki Uzasilania lub końcówka pozostaje w powietrzu, to tranzystor T25 jest odcięty i układ pracuje normalnie. W przypadku podania niskiego poziomu napięciowego (<0,4V), tranzystor T25 jest włączony i powoduje włączenie T14, rozładowanie kondensatora i utrzymanie niskiego poziomu napięciowego (0V) na wyjściu układu (pin3) przez cały czas gdy na wejściu kasującym jest poziom niski.
|
Schemat wewnętrzny timera 555
|